产品介绍:
烟气排放连续监测系统
产品介绍
名 称:北京华瑞志诚能源科技有限公司
一、概况
我司的锅炉烟气污染物在线监测管理系统V1.0管理系统于2017年5月完成,并于9月份取得了软件著作权登记证书。今年3月份,环保局要求对部分污染物重点监测单位对进行污染物(废气)在线连续监测,监测数据传输到北京市环保局环保监测信息中心。废气监测内容包括氮氧化物、固体颗粒物等,其中锅炉烟气排放内容,环保局只监测氮氧化物一项内容。该监测系统能对企业锅炉房排放口的NOX(氮氧化物)、CO等数据自动采集、分析和储存,实现自动、实时、准确地监控监测锅炉废气排放情况和治理设施的运行状态,既便于企业环保管理层了解和掌握污染治理和废气排放的整体情况,也利于环保主管部门的监控和管理,为实现节能减排、总量控制提供切实有效的监管手段。

二、参照规范
HJ/T76-2007《固定污染源排放烟气连续监测系统技术条件及检测方法》
HJ/T76-2007《固定污染源排放烟气连续监测系统技术要求及检测方法》
HJ/T75-2007《固定污染源排放烟气连续监测系统技术规范》(试行)GB16297-1996 《大气污染物物综合排放标准》
GB13271-91 《锅炉大气污染物物排放标准》
GB5468-91 《锅炉烟尘测试方法》
GB/T16157-1996《固定污染源排气中颗粒物测定与气态污染物采样方法》
GB/T16157—1996《固定污染源排气中颗粒物测定与气态物采样方法》
HJ/T 212-2005 《污染源在线自动监控(监测)系统数据传输标准》
HJ/T373-2007 《固定污染源监测质量保证与质量控制技术规范(试行)》
《中华人民共和国大气污染防治法》2000年9月1日起实施
三、中心站数据处理和控制系统软件性能特点:

多监测点目录管理:监测点、监测烟道和监测参数目录树结构,方便管理和查询。
实时数据和历史数据查询:远程实时监视烟道数据和曲线,查询某站点、某段时间、某些参数的污染数据和曲线,并打印输出。
远程仪器状态查询:可远程实时查询监测站点各仪器的工作状态,实现远程诊断,并可采集远程监测点的停电记录、校准记录、仪器报警等信息,供维护人员参考。
手动自动维护校准功能:系统可远程设置对采样探头自动反吹维护、对仪器进行自动校零和校标,稀释系统自动校准,远程自动校时等。
多种数据格式转换:查询的数据可转换为TXT、EXCEL、DBF等格式文件,便于其它软件共享使用。
数据处理和报表功能:中心站可对采集的监测数据进行统计运算,自动整理成小时、日、月、年均值报表和曲线,还可按照国家标准格式输出日报表、月报表、年报表。
网络化管理操作:数据存储和管理采用网络数据库,便于数据共享,数据采集控制与查询模块可独立运行,实现多用户分布式操作。
日志记录管理和查询:不同网络用户的关键操作记录入库,方便系统的维护和管理。
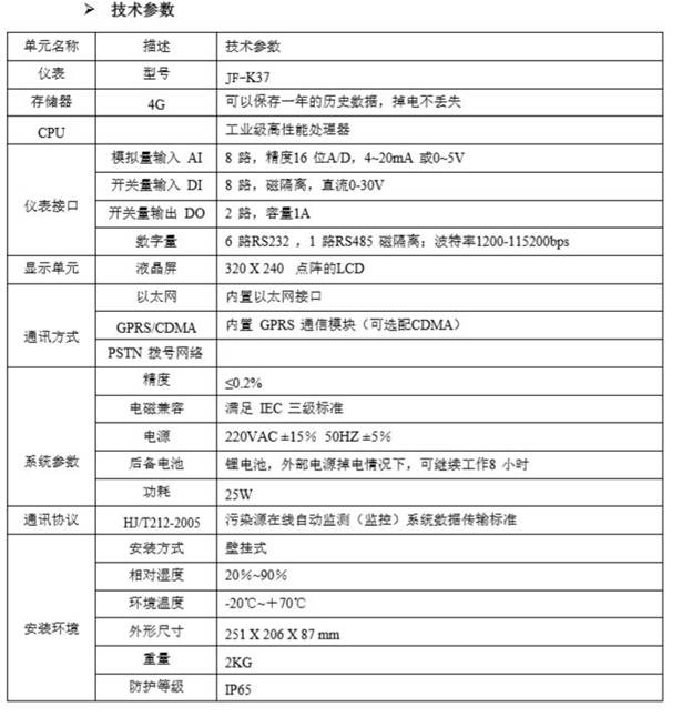
3.1主要部件介绍--环保数采仪
环保数采仪,主要应用于环境在线监测系统现场端。数采仪主要实现采集、存储各种类型监测仪器仪表的数据、并能完成与上位机数据传输功能的数据终端单元,具备单独的数据处理功能。实现了对一次仪表的实时监控,永远在线,并通过模拟信号接口、数字信号接口、RS232/485
接口与流量计、 COD、 PH 仪、氨氮、余氯、烟气测量仪等多种仪器连接,使得对一次仪表监控,更加方便快捷。
环保数采仪是现场仪表与上位机系统的连接仪器。数据采集传输仪通过数字通道、模拟通道、开关
量通道采集监测仪表的监测数据、状态等信息,然后通过传输网络将数据、状态传输至上位机;上位机通
过传输网络发送控制命令,数据采集传输仪根据命令控制监测仪表工作。在整个环境在线监测系统中,上位机是在线监测系统软件平台的统称,下位机则是现场仪器仪表的统称。

3.2烟气超低排放在线监测系统功能简介
可以方便的,通过就地触摸屏、手机APP、计算机组态软件、联网计算机浏览器等实现以下传感器的在线监测、报警、记录、形成数据曲线、生成数据报表等。
设计互联网新技术,使远程监控非常方便和人性化,随时有清晰直观的数据可查;
设计采用先进的进口的电化学传感器技术,大幅提高检测速度和准确性。
手机APP可实现随时随地在线监测。
联网计算机可以更方便的远程在线监测。
u 测量烟尘浓度、气态污染物浓度(NO、NO2、NOX、SO2、O2等)、烟气温度、烟气压力、烟气含氧量、烟气含湿量等
u 显示各种参数、记录监测数据、整理监测数据形成实时曲线、历史曲线、数据报表等
u 传输协议:modbus-RTU、modbus-TCP/IP 、BACnet、CANbus等
u 1.2数据传输方式:
u 数据远传上报:分为有线和无线两种数据远传方式:
u 有线数据远传方式:变送模拟量4-20mA、RS232、RS485、TCP/IP等有线网络方式,
u
无线数据远传:国际国内城际(有网)GPRS网络联网、VPN、TCP/IP、中短距离(10公里范围)170MHZ段频率、433MHZ段频率、868MHZ段频率、915MHZ段频率、2.4GHZ段频率等。
3.3、系统组成
系统主要分为三部分,包括传感器,数据采集和处理、人机交互界面
传感器
1.特点:电化学传感器、快速精准,防爆设计。
2.监测项目:氮氧化合物、一氧化氮、二氧化氮、一氧化碳、二氧化碳、氧气、硫化氢、二氧化硫、氨气、氯气等等。

数据采集和处理
1.采集的数据存储到数据库中,可查询提取数据库内数据。

2.形成历史曲线和实时显示,便于观察。
3.形成数据报表,可下载为Excel版本。
4.报警记录、报警查询。
5.参数设置。
人机交互界面

可选择查看和操作主要有如下方式,还有其他方式不便于列出。
1.现场触摸屏HMI
2.计算机组态软件
3.PC浏览器
4.手机浏览器
5.手机APP
3.6案例展示
计算机PC浏览器远程监控---位置信息

计算机PC浏览器远程监控---实时数据

计算机PC浏览器远程监控---数据曲线图

计算机PC浏览器远程监控---查询数据
计算机PC浏览器远程监控---数据下载为Excel报表

手机APP远程监控---位置信息


四、服务保障
一、专业的服务人员
我公司负责在每个项目执行全过程中与用户保持密切的联系。主动了解用户的需求,掌握用户的详细情况,为用户提供一站式的服务。
二、完善的客户服务管理体系
我们公司会为每一个用户建立完整的用户档案。以记录安装、运行、保养的每一个过程和技术措施及服务细节。
从我们所安装、保养运行开始,我们将根据用户档案,定期进行回访,详细询问并记录用户对设备安装、保养、使用的情况及用户对我公司的意见,以作为我们工作改进和提高的依据。
三、我们就在您身边
我们公司通过自身的不懈努力,致力于实现高效快捷一流的服务水平。让每位用户切实感受到:只要您是华瑞志诚的用户,我们就在您的身边。



五、承诺书
致:各位领导
由我公司针对贵处锅炉烟气氮氧化物监测所提供的设备及系统在不断进行升级改进,经过与北京市环保部门沟通,询问,监测系统符合北京政府关于大气治理的各项指标,满足北京各环保局及相关单位对用户提供的各项条件。
现郑重承诺,因我方工作所衍生的环保部门因监控系统事宜对贵处发生的所有不利影响均由我公司承担。
无下文。
北京华瑞志诚能源科技有限公司
2018年11月15日


